为开展农业面源污染防治工作,促进农业绿色发展、高质量发展,市农业局特编发四张明白卡,以方便广大农民朋友准确掌握农业清洁生产技术和污染防治措施,减少农业环境污染。以此为切入点,推动全市农业实现无污染、无公害发展。
一、畜禽养殖废弃物资源化利用需知
畜禽养殖废弃物排放必须达到《畜牧养殖业污染物排放标准》(GB 18596-2001)
1.严禁:粪便、污水直排直放。
2.粪水:污水收集输送不得采用明沟; 通过处理,可还田或生产成液肥;经深度治理,达标后,循环利用或排放;
粪便:(1)养殖场必须有粪便贮存设施,并防止粪液渗漏、溢流,污染地下水;
(2)经堆肥、发酵等技术处理后的粪渣,生产成肥料,也要按量施用,不得超过土地消纳能力。
3.恶臭气体:用无臭气体稀释70倍后,无臭味,算达标。
二、环保整改需知
1.整改目标:养殖场按照减量化、无害化、资源化的原则,通过对源头减量、过程控制和末端利用各环节,进行全程管理,通过使用粪污处理设施设备,对粪污进行技术治理利用,提高粪污综合利用率和设施配套率,达到农牧结合、种养平衡,完成粪污循环利用或达标排放,不污染环境,不影响周围人居生活。
2.各环节措施与设施设备:
雨污分离:雨明污暗,雨水走明沟,污水用封闭暗沟,防止雨水渗入。
净污分离:采用嵌墙式饮水器,回收动物饮水时溢出的干净水,防止涌入污水中。
干湿分离:固粪 和液污,分别输送处理,减少液污量。
用干清粪,节水减量:用人工或刮粪机,清理固粪,既固液分离又减少冲洗水。
干粪堆积,定期清运:必须防雨防渗防漏,并定期清运,按每个猪当量0.1m3建设。
建贮粪池,防渗防漏:必须防雨、防渗、防漏,以免泄漏,污染环境。
异位发酵,变废为宝: 在舍外建发酵床,通过微生物发酵来降减粪污,成生物有机肥。每个猪单位不小于0.3 ㎡
沼气发酵,多元利用:粪污通过厌氧发酵技术,生产沼气供燃烧或发电,沼渣和沼液变成生物肥,资源化利用。
资源利用,变废为宝:通过技术处理,将粪污生产成农家肥或有机肥
沼液贮存池:用于贮存沼液,以便用管网或罐车输送还田1.必须防雨、防渗、防漏。⑵地面硬化并安装水泥柱铁网围栏,设警示标志。
农田管网:通过管网,把沼液或达标污水,直接输送到田地,进行灌溉或施肥。
罐车运送:把养殖场的沼液、沼渣等粪肥,用罐车运送到农田。
三、粪污处理技术过程
1、粪污处理通用技术路径
畜禽粪污资源化利用模式:分散处理方式、集中处理方式:
种养结合:(1)粪污全量还田模式(2)粪便堆肥利用模式(3)粪水肥料化利用模式(4)粪污能源化利用模式
适用范围:周围农田充足的规模化养殖场
清洁利用:(5)粪便基质化利用模式(6)粪便垫料化利用模式(7)粪便饲料化利用模式(8)粪便燃料化利用模式
适用范围:所有规模化养殖场
达标排放:(9)粪水达标排放模式;适用范围:少/无粪便消纳农田的规模化养殖
2、典型模式(目前我市应用较多)
(1)粪污全量还田模式
畜禽养殖场 水泡粪 氧化塘 三级沉淀池
农田管网 罐车输送 农田利用
适用范围:适用于猪场水泡粪工艺或奶牛场的自动刮粪回冲工艺,粪污的总固体含量小于15%;需要与粪污养分量相配套的农田。
(2)粪便堆肥利用模式
畜禽养殖场 固体粪便 堆肥 异位发酵床 农田利用
有机肥
适用范围:适用于只有固体粪便、无污水产生的家禽养殖场或羊场等。
(3)粪水肥料化利用模式
畜禽养殖场 粪水集中收集 氧化塘 无害化处理
水肥一体化 农田利用
适用范围:适用于周围配套有一定面积农田的畜禽养殖场,在农田作物灌溉施肥期间进行水肥一体化施用。
(4)粪污能源化利用模式:畜禽养殖场 粪污集中收集 厌氧发酵 沼渣 有机肥 农田利用 沼液 达标排放 沼气 发电 生物天然气
适用范围:适用于大型规模养殖场或养殖密集区,具备沼气发电上网或生物天然气进入管网条件,需要地方政府配套政策予以保障。
(5)达标排放——粪水达标排放模式:畜禽养殖场 干清粪 粪便 还田利用 有机肥 粪水 厌氧发酵 好氧处理 循环利用 达标排放
适用范围:适用于养殖场周围没有配套农田的规模化猪场或奶牛场。
四、防臭技术
臭气,主要是粪便在有害微生物分解下产生的氨气
1、减少臭气产生—在饲料上作文章
在饲料中增加非淀粉多糖的量;
添加合成氨基酸、应用益生素、酶制剂、酸化剂、沸石等有效饲料添加剂;
添加乳酸菌类、酵母菌类、光合菌类、发酵用的丝状菌类、革兰氏阳性放线菌等微生物添加剂。
2、抵制臭气扩散的措施
①掩蔽和稀释扩散、过滤等物理法。
②安装除臭设备。
③使用除臭剂:如化学除臭剂、植物除臭剂或微生物除臭剂,用在圈舍、垫料、粪便、堆肥中,以减少氨气的产生、降低氨气浓度或阻止氨气的挥发。
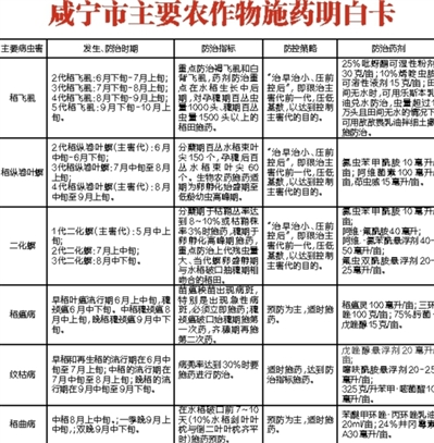
农药减量增效技术
优先使用绿色防控技术防治病虫害,农业防治选用抗(耐)病虫品种,加强水肥管理,适时晒田,增施磷钾肥。物理防治每30亩安装一盏杀虫灯,诱杀二化螟、稻纵卷叶螟、稻飞虱等多种害虫。生物防治田间种植芝麻、大豆、香根草等植物,利用蜘蛛、寄生蜂等天敌治虫,用海岛素或酸性氧化电位水浸种提高发芽率和抗病能力,使用性诱捕器3-5个/亩防控二化螟。在病虫发生达到防治指标时可选用优质高效低毒低残留化学农药进行防治。
安全科学使用农药
1、购买农药 看清标签。购买和使用农药,要仔细阅读标签。要购买和使用农药瓶(袋)上标签清楚并且登记证、生产批准证、产品标准码齐全的农药。不要购买和使用农药标签模糊不清,或登记证、生产批准证和产品标准号码不全的农药。
2、农药配制 专用器具。配制农药,要选择专用器具量取或搅拌,决不能直接用手取药和搅拌农药。
3、喷洒农药 注意天气。田间喷洒农药,要注意风力、风向及晴雨等天气变化,应在无雨、3级风以下天气施药。下雨和3级风以上天气不能施药,更不能逆风喷洒农药。夏季高温季节盆施农药,要在上午10时前和下午3时后进行,中午不能喷药。施药人员每天喷药时间
一般不得超过6小时。
4、田间施药 注意防护。田间施用农药,必须穿防护衣裤和防护鞋,戴帽子、防毒口罩和防护手套。年老、体弱、有病的人员,儿童、孕期、经期、哺乳期妇女,不能施用农药。
5、适期用药 避免残留。必须注意农药安全间隔期——农药安全间隔期是指最后一次施药至作物收获时的间隔天数。用药前,必须了解所用农药的安全间隔期,保证农产品采收上市时农药残留不超标。
6、防治病虫 科学用药。对农作物病、虫、草、鼠害,采用综合防治(IPM)技术,当使用农药防治时,要按照当地植保技术推广人员的推荐意见选择对路农药,在适宜的施药时期,用正确的施用方法,施用经济有效的农药剂量,不得随意加大施药剂量和改变施药方法。
7、农药包装 妥善处理。农药应用原包装存放,不能用其他容器盛装。农药空瓶(袋)应在清洗三次后,远离水源深埋或焚烧,不得随意乱丢,不得盛装其他农药,更不能盛装食品。
8、农药中毒 及时抢救。施药人员出现头疼、头昏、恶心、呕吐等农药中毒症状时,应立即离开施药现场,脱掉污染衣裤,及时带上农药标签到医院治疗。
急救电话:120
农作物用药负面清单
国家明令禁止使用的42种农药
1、甲胺磷、甲基对硫磷、对硫磷、久效磷、磷胺、六六六、滴滴涕、毒杀芬、二溴氯丙烷、杀虫脒、二溴乙烷、除草醚、艾氏剂、狄氏剂、汞制剂、砷类、铅类、敌枯双、氟乙酰胺、甘氟、毒鼠强、氟乙酸钠、毒鼠硅,苯线磷、地虫硫磷、甲基硫环磷、磷化钙、磷化镁、磷化锌、硫线磷、蝇毒磷、治螟磷、特丁硫磷,氯磺隆、福美胂、福美甲胂、氯丹、灭蚁灵、六氯笨等39种;
2、胺苯磺隆、甲磺隆:单剂产品自2015年12月31日起禁止使用,复配制剂产品自2017年7月1日起禁止使用;
3、百草枯水剂:自2016年7月1日起禁止使用。
国家限制使用的22种农药
甲拌磷、甲基异柳磷、内吸磷、克百威、涕灭威、灭线磷、硫环磷、氯唑磷、水胺硫磷、灭多威、氧乐果、硫丹、杀扑磷13种,禁止在蔬菜、果树、茶树、中草药材上使用,禁止用于防治卫生害虫。溴甲烷禁止在草莓、黄瓜上使用。
三氯杀螨醇、氰戊菊酯禁止在茶树上使用。丁酰肼(比久)禁止在花生上使用。氟虫腈除卫生用、玉米等部分旱田种子包衣剂以外,禁止在其他方面的使用。毒死蜱、三唑磷自2016年12月31日起,禁止在蔬菜上使用。溴甲烷、氯化苦自2015年10月1日起,只能用于土壤熏蒸。三氯杀螨醇自2018年10月1日起全面禁止使用。氟苯虫酰胺自2018年10月1日起,禁止在水稻上使用。克百威、甲拌磷、甲基异柳磷自2018年10月1日起,禁止在甘蔗作物上使用。
按照《农药管理条例》规定,任何农药产品使用都不得超出农药登记批准的使用范围。剧毒、高毒农药不得用于防治卫生害虫,不得用于蔬菜、瓜果、茶叶和中草药材生产。
咸宁市测土配方施肥明白卡
科学施肥主要原则
一是有机与无机相结合。土壤有机质是土壤肥沃程度的重要指标。增施有机肥料可以增加土壤有机质含量,改善土壤物理、化学和生物性状,提高土壤保水保肥能力,增强土壤微生物的活性,促进化肥利用率的提高。
二是大量、中量、微量元素配合。各种营养元素的配合是配方施肥的重要内容,随着产量的不断提高,在耕地高度集约利用情况下,必须强调氮、磷、钾肥的相互配合,并补充必要的中、微量元素,才能获得高产稳产。
三是用地与养地相结合,投入与产出相平衡。要使作物--土壤--肥料形成物质和能量的良性循环,必须坚持用养结合,投入产出相平衡,避免土壤肥力下降。
测土配方施肥原理
测土配方施肥是以土壤测试和肥料田间试验为基础,根据作物需肥规律、土壤供肥性能和肥料效应,在合理施用有机肥料的基础上,计算出氮、磷、钾及中、微量元素等肥料的合理施用数量,选择适当的肥料品种,同时在合适的施肥时期,使用科学的施用方法进行施肥的技术方法体系。
测土配方施肥技术的核心是调节和解决作物需肥、土壤供肥和人为施肥之间的矛盾。同时有针对性地补充作物所需的营养元素,作物缺什么元素就补充什么元素,需要多少补多少,实现各种养分平衡供应,满足作物的需要。达到提高肥料利用率、提高作物产量、改善农产品品质、节省劳力、节支增收、培肥地力的目的。
测土配方施肥增产和增效措施
一是通过调肥增产、增效。在不增加化肥投资的前提下,调整化肥N:P2O5:K2O的比例,协调养分供应,起到增产、增收的作用。
二是减肥增产、增效。一些经济发达地区和高产地区,由于农户缺乏科学施肥知识和技术,往往以高肥换取高产,经济效益很低。通过科学施肥技术,适当减少某一肥料的用量,以取得增产或平产的效果,实现增效的目的。
三是增肥增产、增效。对化肥用量水平很低或单一施用某种养分肥料的地区和田块,合理增加肥料用量或配施某一养分肥料,可使农作物大幅度增产,从而实现增效。
常见不合理施肥现象
一是施肥过浅。表施肥料易挥发、流失或难以到达作物根部,不利于作物吸收,肥料利用率低。
二是施用过量。一次性施用化肥过多或施肥后土壤水分不足,会造成土壤溶液浓度过高,作物根系吸水困难,导致植株萎蔫甚至枯死。
三是偏施氮肥。土壤中有大量的氨或钱离子,一方面,氨挥发,遇空气中的雾滴或碱性小水珠,灼伤作物,在叶片上产生焦枯斑点;另一方面,按离子在亚硝化细菌作用下转化为亚硝酸气化产生二氧化氮气体会毒害作物,在作物叶片上出现不规则水渍状斑块,叶脉间逐渐变白。此外,土壤中按态氮过多时,植物会吸收过多的氨,引起氨中毒。
四是施用未腐熟的畜禽粪便(人粪尿)。新鲜的人粪尿中含有大量病菌、毒素和寄生虫卵,如果未经腐熟而直接施用,会污染蔬菜,易造成病从口入,需经高温堆沤发酵或无害化处理后才能施用。未腐熟的畜禽粪便在腐烂过程中会产生大量的硫化氢等有害气体,易使蔬菜种子缺氧窒息;腐烂过程中产生的大量热量易使蔬菜种子烧种或发生根腐病,不利于蔬菜种子萌芽生长。
如何防止肥害
为防止肥害的发生,生产上应注意合理施肥。一是增施有机肥,提高土壤缓冲能力。二是平衡施用化肥。根据作物对营养元素的需求、土壤养分水平和肥料效应情况,合理施肥,平衡各种养分,不随意加大施肥量,施追肥掌握薄肥勤施的原则。三是全层施肥。同等数量的化肥,在局部施用时往往造成局部土壤溶液浓度急剧升高,伤害作物根系。改为全层施肥,让肥料均匀分布于整个耕层,能使作物避免伤害。
市农业局已根据测土成果,对“两湖一河”流域181个农业重点村(办)发放“一村一卡”明白卡每村100份,倡导科学用肥。(此表为横沟镇杨畈村施肥明白卡,其他村明白卡再作宣传发放)
咸宁市水产生态养殖明白卡
一、精养鱼池水质改善须知
1、坚持在精养鱼塘中放养花白鲢,按照一尾花鲢搭配三尾白鲢的比例,放养平均规格不小于150g/尾,放养密度不小于200尾/亩。
2、进入投喂高峰期后,坚持使用微生物制剂进行水质调控,每个月不少于2次。
3、从事高密度养殖的企业或个人应购买并搭建生态浮床,按照每亩精养鱼池搭配3平方米的生物浮床,实行鱼草共生、鱼菜共生,进一步降低池塘富营养化程度。(生物浮床可自行联系相关企业进行购买)
4、连片养殖地区,应构建设以“三池两坝”为核心的生态净化渠,整合养殖区域水网,构建“内循环、外封闭”的养殖小区。
“三池两坝”尾水处理技术原理
5、精养鱼塘鱼肥使用标准:
不按规定使用,或超标使用投肥,一经发现,将由农业执法部门依法依规作出处理。
二、水产养殖负面清单
1、天然开放水域禁止投肥,禁止向天然开放水域排放养殖尾水。
2、鱼类疫病防治过程中,须遵守《无公害食品渔用药物使用准则》(NY 5072-2001)的规定,不使用违禁药物,不使用兽用或人用抗生素。(禁用药物名录见附件一)
3、池塘不使用未经发酵的粪肥,不投放死亡动物尸体及不采取其它会造成池塘水体大肠杆菌超标的养殖行为。
4、不排放超标养殖尾水。咸宁市尾水排放标准为(精养池塘):悬浮物≤80mg/L,高锰酸盐指数≤20mg/L,总磷≤0.8mg/L,总氮≤4.0mg/L,氨氮≤2.2mg/L。该标准符合并略高于中华人民共和国淡水池塘养殖水排放标准(SC/T 9101-2007)以及农业农村部即将发布的新标准。
三、常见禁用渔药名录
1.一切人用药品禁止使用。
2.抗病毒药物:利巴韦林、金刚烷胺、阿昔洛韦、金刚乙胺、病毒灵等。
3.硝基呋喃类:呋喃唑酮(痢特灵)、呋喃西林、呋喃妥因、呋喃它酮。
4.硝基咪唑类:甲硝唑、二甲硝唑(地美硝唑)、替硝唑。
5.磺胺类药物:磺胺间甲氧嘧啶、磺胺对甲氧、新诺明、复方新诺明等。
6.氯霉素类:氯霉素。
7.喹噁啉类:喹乙醇(快育灵)、痢菌净、卡巴氧、喹烯酮。
8.兴奋剂类:克仑特罗、沙丁胺醇、西马特罗及其盐、酯及制剂。
9.性激素类:己烯雌酚及其盐、酯及制剂;甲基睾丸酮、丙酸睾酮、苯丙酸诺龙、苯甲酸雌二醇及其盐、酯及制剂。
10.催眠、镇静类:氯丙嗪、地西泮(安定)及其盐、酯及制剂。
11.皮质激素类:地塞米松。
12.大环内酯类:替米考星。
13.氟喹诺酮类:氧氟沙星、培氟沙星、诺氟沙星、洛美沙星。
14.三苯甲烷类:孔雀石绿










